华亿网页版-华亿(中国)-华亿(中国)
当前位置:华亿网页版 > 计划财务处 > 财务管理
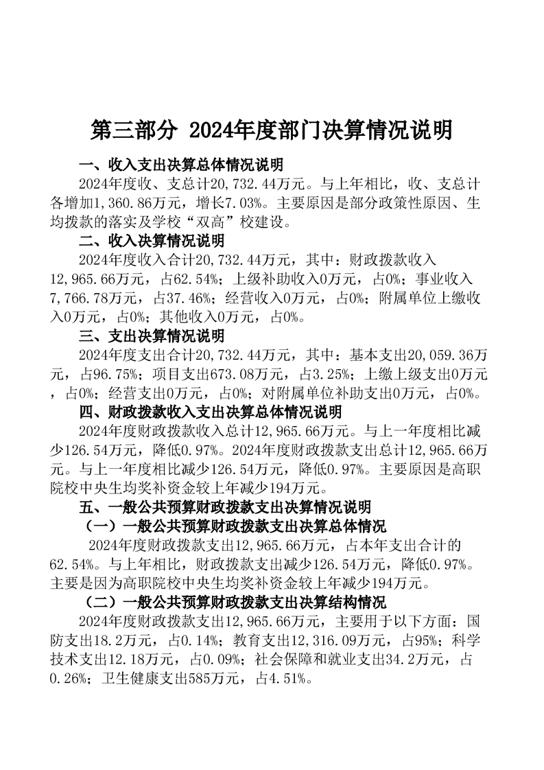
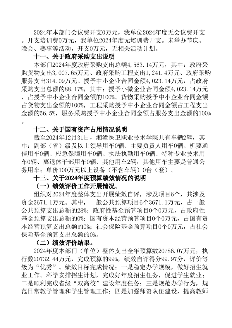
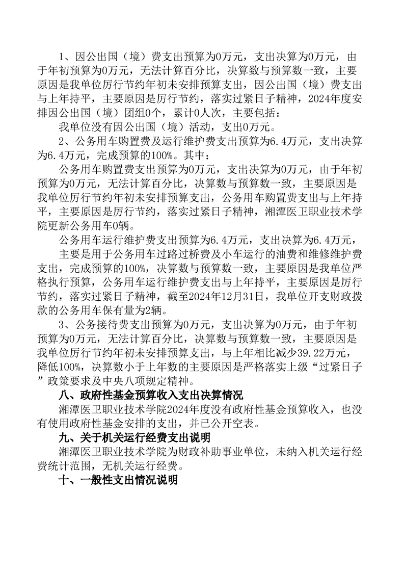
华亿(中国)-华亿(中国)2024年部门决算公开说明
编辑:王尚荣     发布时间:2025-09-02    浏览:114
打印本页      关闭窗口