当前位置:
华亿网页版
> 专题专栏 > 信息公开 > 师资聘用
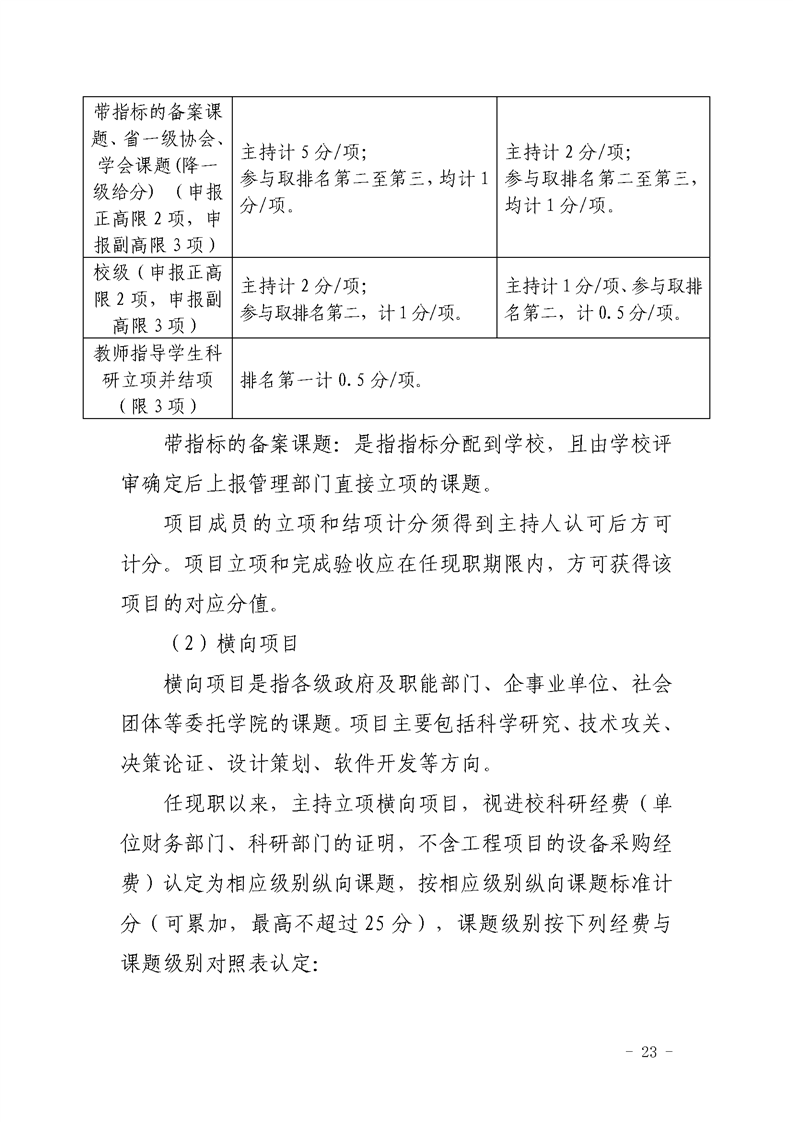
华亿网页版高校教师系列(实验系列)高级专业技术职称(务)评审加分细则(修改稿)
2021-11-02 10:23 | 编稿:刘佳
相关内容
华亿(中国)-华亿(中国)2023年师资队伍建设工作
[2023-12-02]
华亿(中国)-华亿(中国)2023年人才招聘工作
[2023-12-02]
华亿(中国)-华亿(中国)外聘教师聘用管理办法(修订稿)(校党发〔2022〕1
[2022-12-01]
华亿(中国)-华亿(中国)校级青年骨干教师选拔与管理办法(修订稿)(校党发〔2
[2022-12-01]
专业技术职务评聘情况公示(2021.9-2022.12)
[2022-12-01]
华亿(中国)-华亿(中国)2021-2022公开招聘公告及公示
[2022-12-01]
万搏在线(中国)唯一官方网站
|
乐动在线登录 - 乐动(中国)
|
宝威官方网站
|
买球体育
|
B体育官方入口
|
完美在线注册
|
华亿网页版
|
球速体育平台
|
米兰手机入口
|