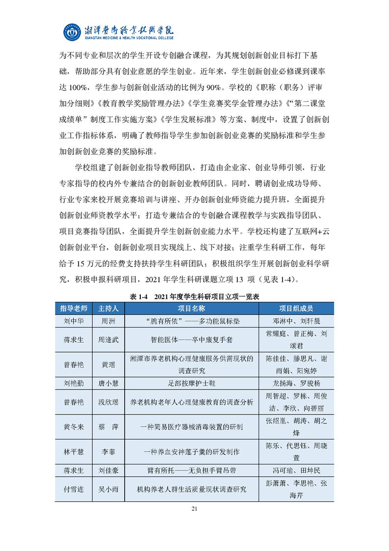
当前位置:华亿网页版 > 质管办 > 质量报告
华亿(中国)-华亿(中国)高等职业教育质量年度报告(2022)
2023-03-15 09:36 | 编稿:李莹 












































































































         
     相关内容
华亿(中国)-华亿(中国)高等职业教育质量年度报告(2023年度) [2024-03-04] 湘潭医卫职院附属医院参与华亿(中国)-华亿(中国)高等职业教育人才培养报告(2 [2024-03-04] 我校入选2023年中部和东北地区人才培养卓越高职院校 [2023-12-27] 关于做好中国职业教育质量报告(2023年度)编制、发布和报送工作的通知 [2023-11-08] 湖南省高等职业教育质量年度报告(2023) [2023-09-05] 湘乡市第二人民医院参与高等职业教育人才培养年度报告 (2023) [2023-05-11]
万搏在线(中国)唯一官方网站 | 乐动在线登录 - 乐动(中国) | 宝威官方网站 | 买球体育 | B体育官方入口 | 完美在线注册 | 华亿网页版 | 球速体育平台 | 米兰手机入口 |