当前位置:
华亿网页版
> 教务处 > 华亿(中国)-华亿(中国)专业人才培养方案 > 2助产专业
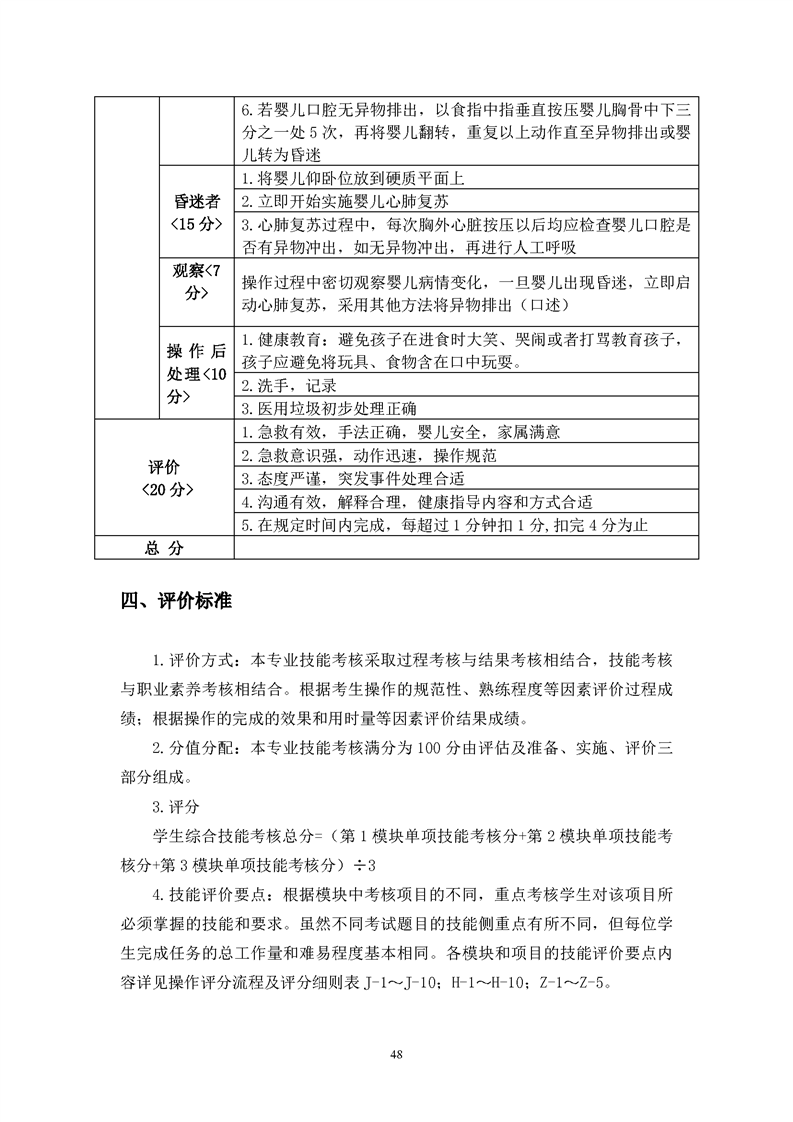
华亿(中国)-华亿(中国)助产专业技能考核标准与题库(含统计表)
2023-11-15 09:39 | 编稿:刘旭波
相关内容
2023级助产专业人才培养方案
[2023-09-05]
2021级助产专业人才培养方案
[2021-09-09]
2020级助产专业人才培养方案
[2020-12-07]
万搏在线(中国)唯一官方网站
|
乐动在线登录 - 乐动(中国)
|
宝威官方网站
|
买球体育
|
B体育官方入口
|
完美在线注册
|
华亿网页版
|
球速体育平台
|
米兰手机入口
|