当前位置:
华亿网页版
> 教务处 > 华亿(中国)-华亿(中国)专业人才培养方案 > 18、婴幼儿托育服务与管理专业
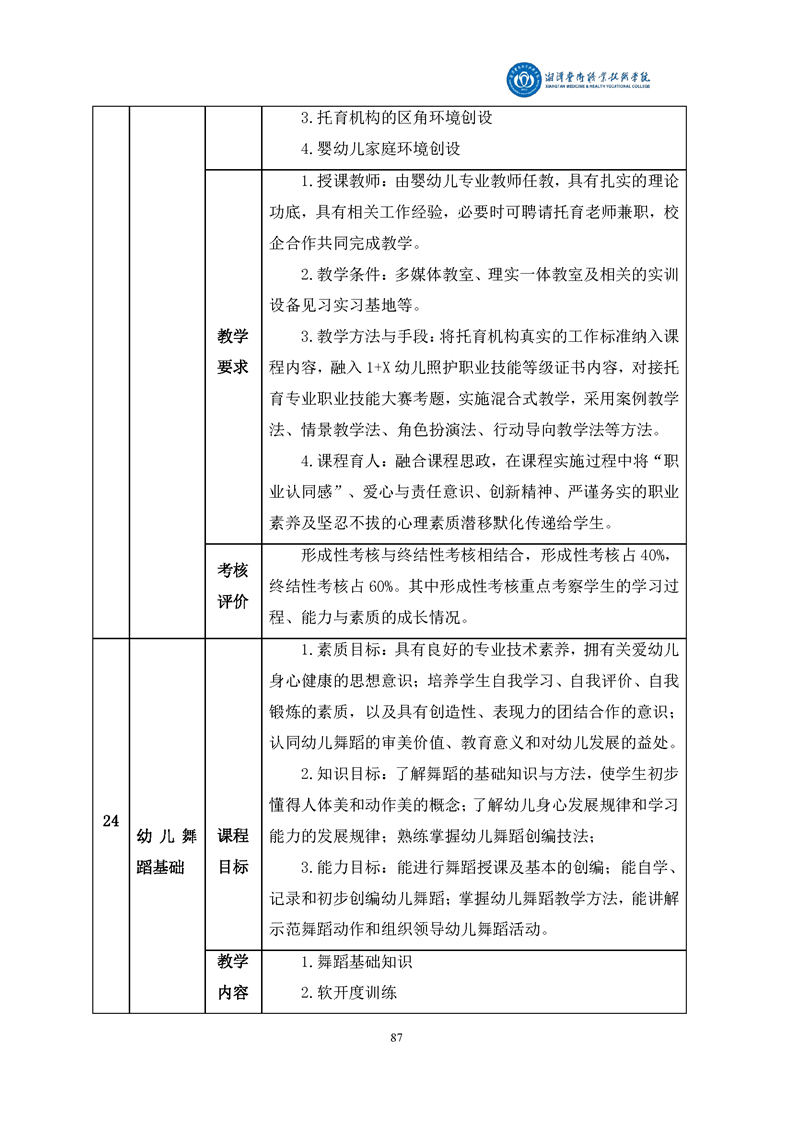
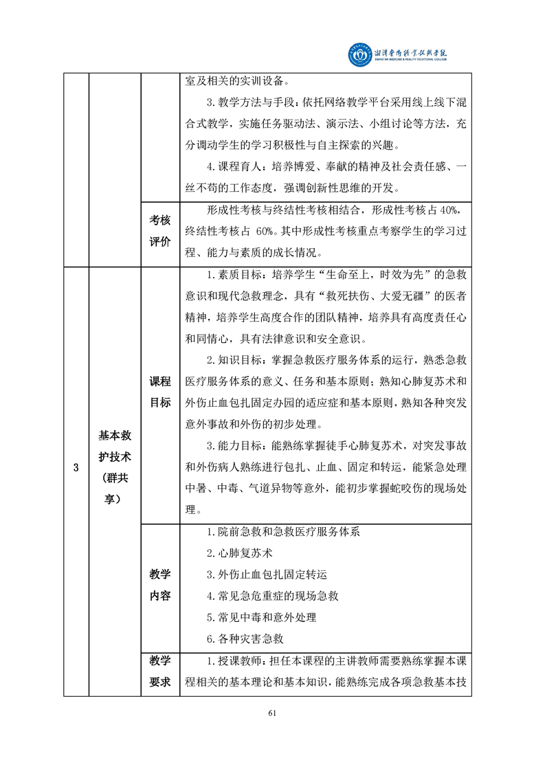
2024级婴幼儿托育服务与管理专业人才培养方案
2024-11-18 10:48 | 编稿:刘旭波
相关内容
2024级婴幼儿托育服务与管理专业人才培养方案
[2024-10-09]
2023级婴幼儿托育服务与管理专业人才培养方案
[2023-11-13]
2022级婴幼儿托育服务与管理专业人才培养方案
[2022-09-20]
万搏在线(中国)唯一官方网站
|
乐动在线登录 - 乐动(中国)
|
宝威官方网站
|
买球体育
|
B体育官方入口
|
完美在线注册
|
华亿网页版
|
球速体育平台
|
米兰手机入口
|