当前位置:
华亿网页版
> 职院 > 新闻中心 > 通知公告
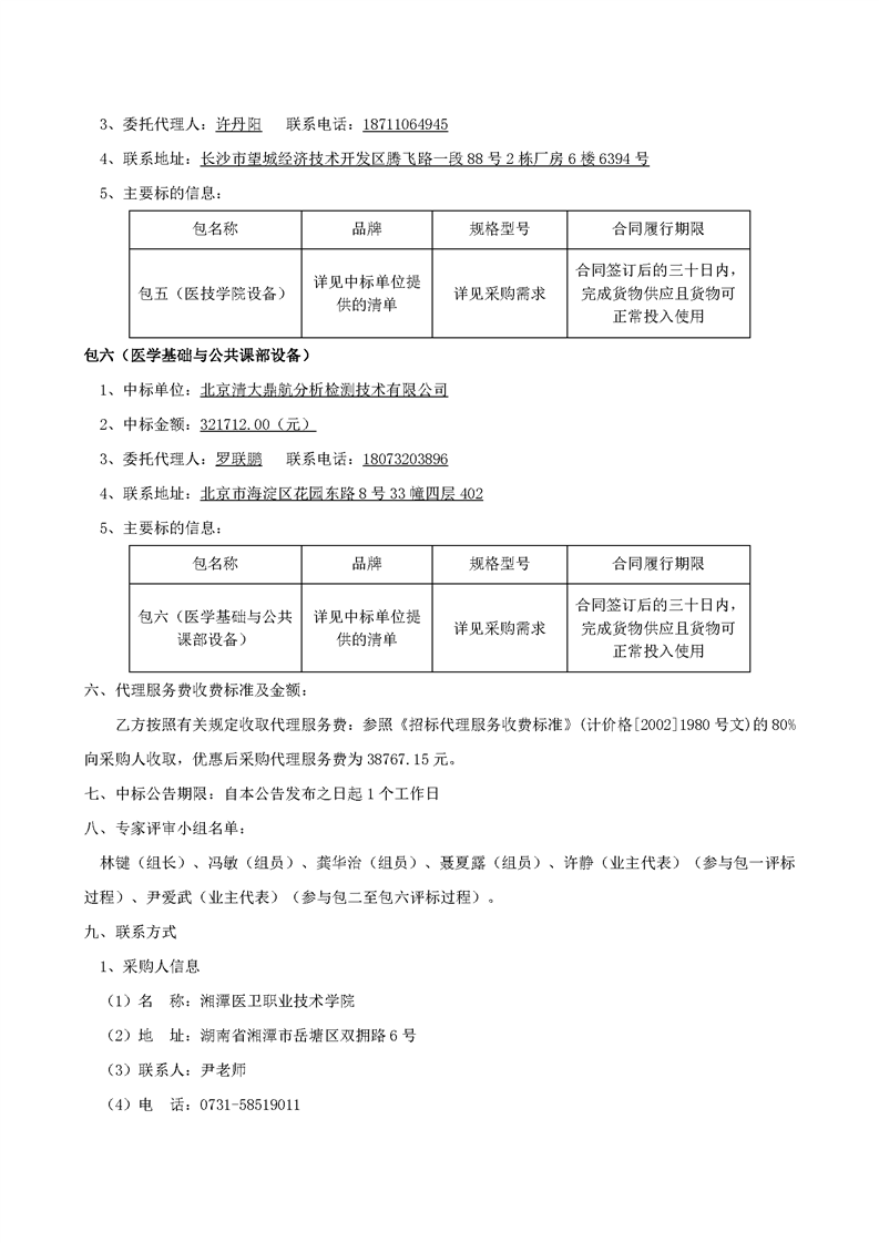
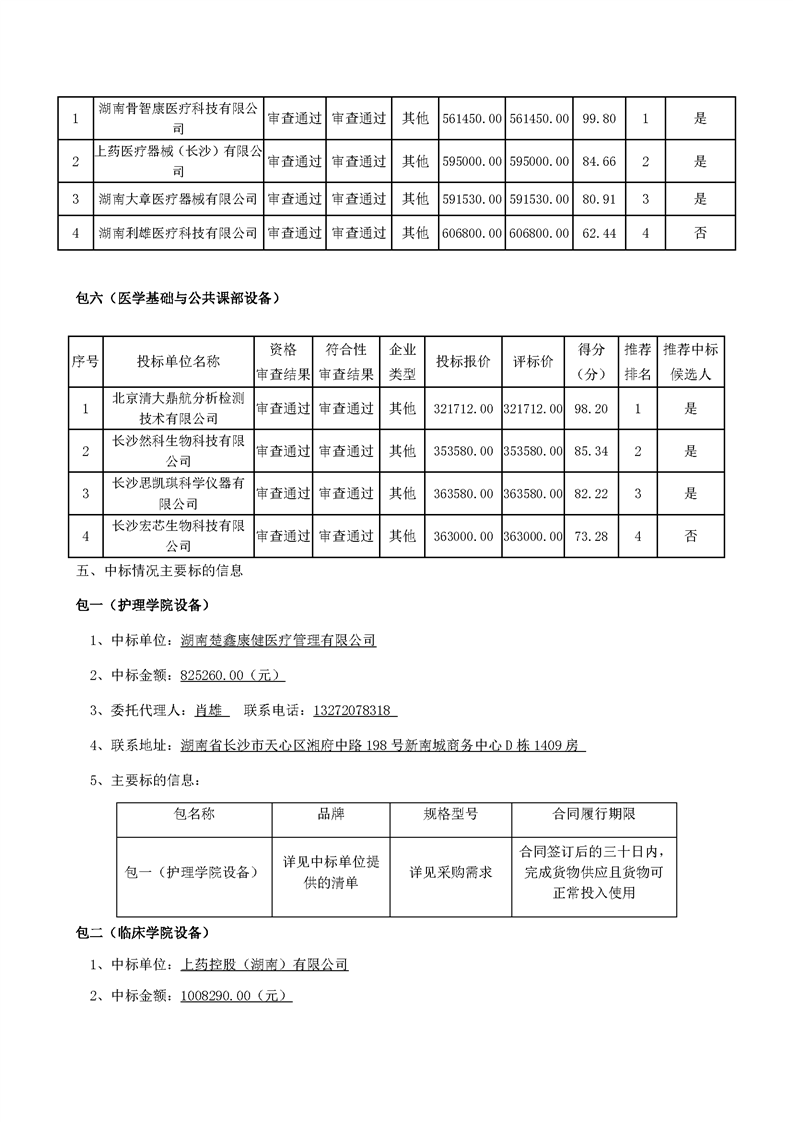
华亿(中国)-华亿(中国)2025年实训设备采购项目中标结果公示
2025-09-18 14:22 | 编稿:宣传部
相关内容
华亿(中国)-华亿(中国)2025年实训设备采购项目招标公告
[2025-08-29]
华亿(中国)-华亿(中国)2025年纸质图书采购中标结果公示
[2025-08-04]
华亿(中国)-华亿(中国)智慧空调节能控制系统采购项目竞争性磋商成交结果公告
[2025-07-30]
华亿(中国)-华亿(中国)2025级新生实训服装设计与制作项目竞争性磋商成交结
[2025-07-26]
华亿(中国)-华亿(中国)2025年新生床上用品采购竞争性磋商成交结果公告
[2025-07-23]
华亿(中国)-华亿(中国)7月公开招标项目中标候选人公示
[2025-07-16]
万搏在线(中国)唯一官方网站
|
乐动在线登录 - 乐动(中国)
|
宝威官方网站
|
买球体育
|
B体育官方入口
|
完美在线注册
|
华亿网页版
|
球速体育平台
|
米兰手机入口
|