华亿网页版-华亿(中国)-华亿(中国)
当前位置:华亿网页版 > 科研处 > 学风建设
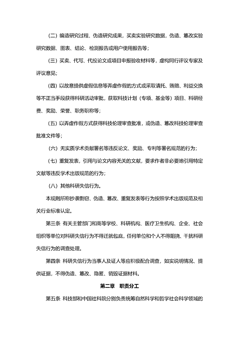
科技部等二十二部门关于印发《科研失信行为调查处理规则》的通知
编辑:陈丹     发布时间:2025-10-17    浏览:35















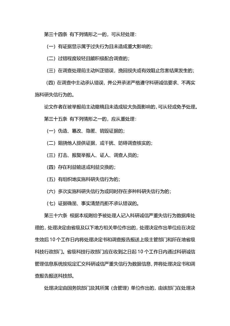
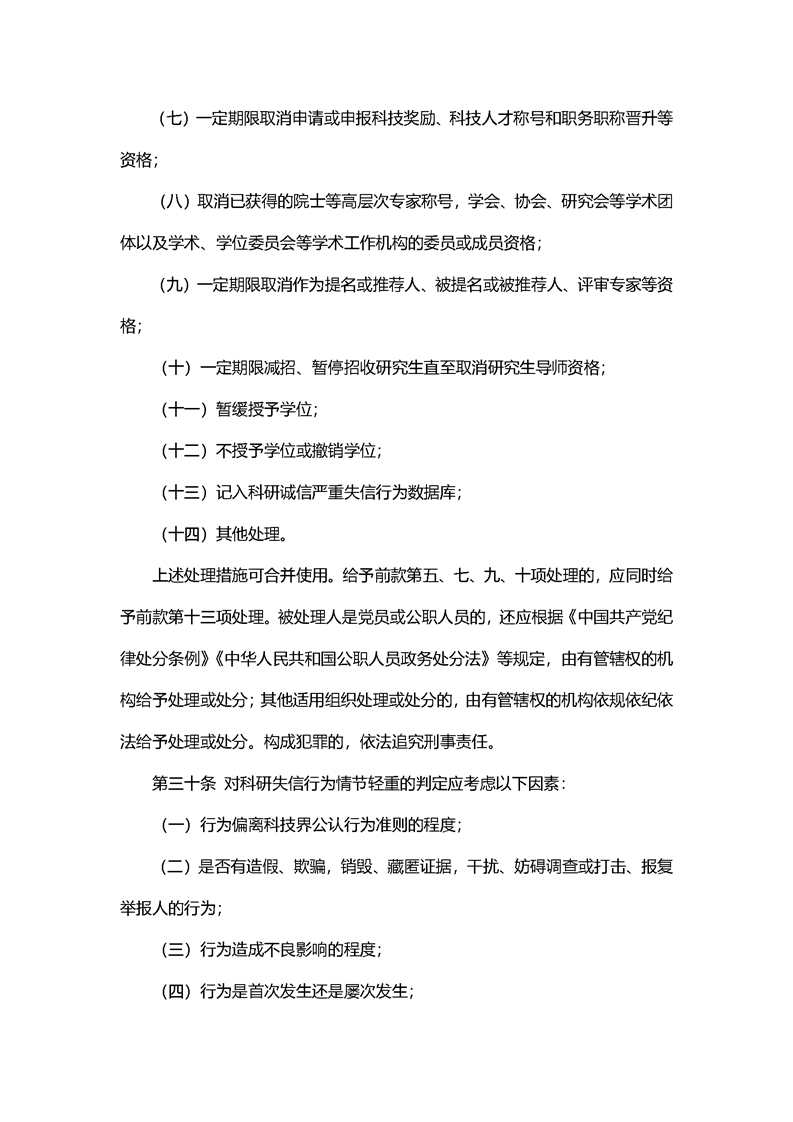
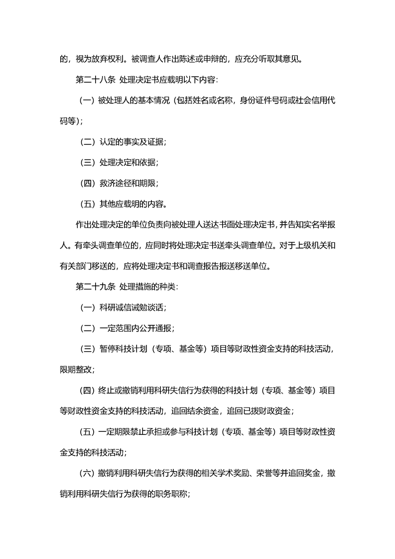
打印本页      关闭窗口