华亿网页版华亿网页版
团委华亿网页版
团学动态
校园文化
团内文件
资料下载
当前位置:
华亿网页版
>
团委
> 团内文件
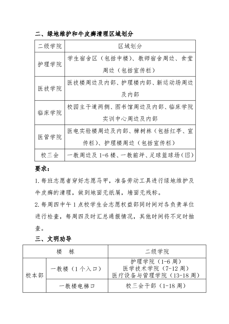
潭医卫职院团发[2019]3号:2019年上学期团日活动、绿地维护、牛皮癣清理安排表
责任编辑:校团委 发布时间:2020-06-06 19:56 | 浏览:
3928
次
万搏在线(中国)唯一官方网站
|
乐动在线登录 - 乐动(中国)
|
宝威官方网站
|
买球体育
|
B体育官方入口
|
完美在线注册
|
华亿网页版
|
球速体育平台
|
米兰手机入口
|